中国政府网
|
重庆市人民政府网
登录
(欢迎您)
注销
注册
关怀版
|
无障碍
首页
政务公开
政府领导
机构职能
政府信息公开
政策文件
政策解读
公开专题
政务服务
高频服务
企业服务
个人服务
便民服务
便民地图
互动交流
公开信箱
调查征集
城市管理访谈
数据发布
行政许可办理结果统计
水质抽检
大城看见
您当前的位置:
首页
>>
政务公开
>>
政策解读
>>
图片解读
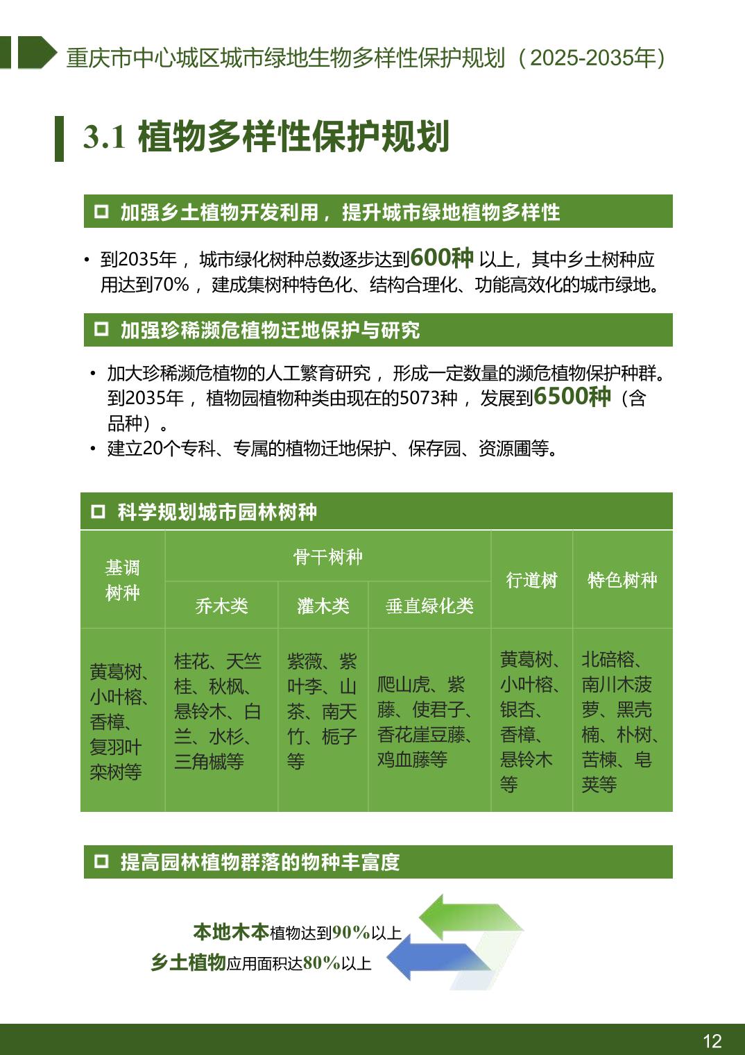
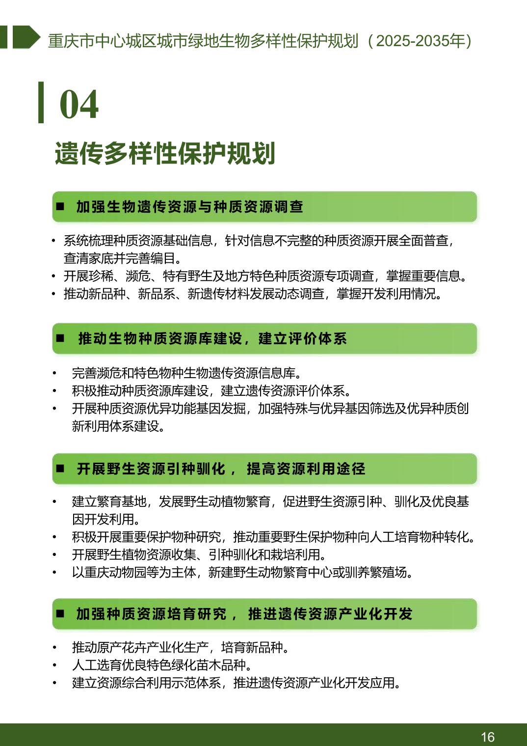
一图读懂 | 重庆市中心城区城市绿地生物多样性保护规划(2025—2035年)
日期: 2026-01-12
大
中
小
扫一扫在手机打开当前页
政策原文:
重庆市中心城区城市绿地生物多样性保护规划(2025—2035年)